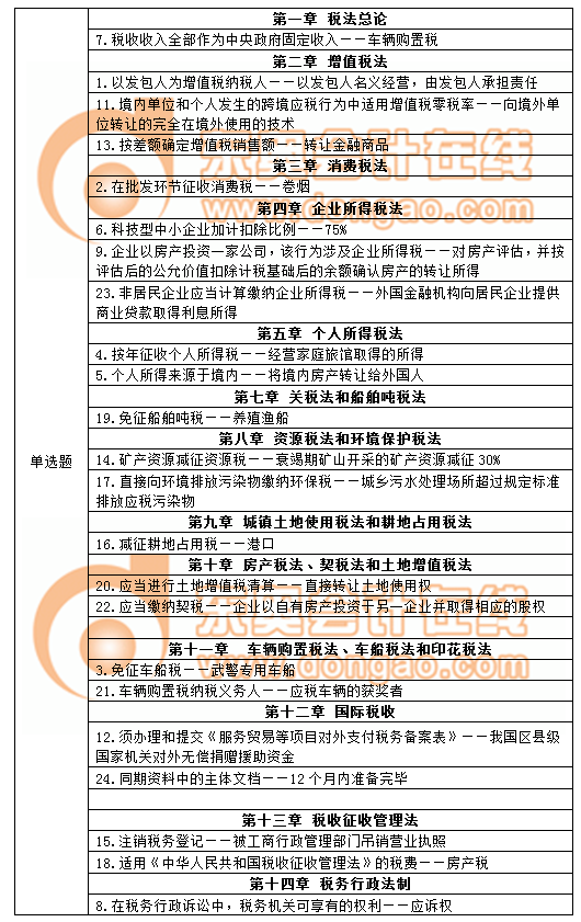
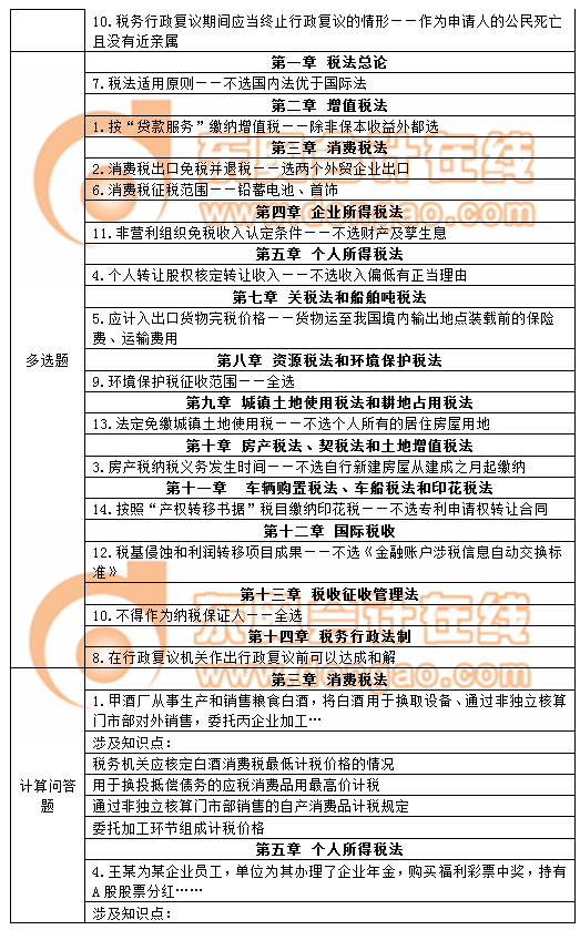
2018年注冊會計師稅法各題型涉及考點
2018年的注冊會計師稅法科目已經(jīng)結(jié)束了,大家考的怎么樣呢?小編為大家整理了稅法考試中各題型涉及到的考點,一起來看一下吧。
完整版《稅法》真題請掃碼進群查看(二維碼在下面↓↓↓)
點擊進入:2018年注冊會計師考試真題及答案解析(考生回憶版)
考后直播:2018年注冊會計師考后名師點評!




預(yù)祝各位考生都能順利的通過注會考試。
掃碼進入微信群和大家一起討論真題

(本文是東奧會計在線原創(chuàng)文章,轉(zhuǎn)載請注明來自東奧會計在線)
注冊會計師導(dǎo)航
-
考試資訊
-
考試資料
考試資料 | 會計 | 審計 | 稅法 | 經(jīng)濟法 | 財管 | 戰(zhàn)略 | 考試經(jīng)驗 | 考試大綱 | 免費答疑
-
輔導(dǎo)課程
-
考試題庫
-
互動交流
-
東奧書店



津公網(wǎng)安備12010202000755號