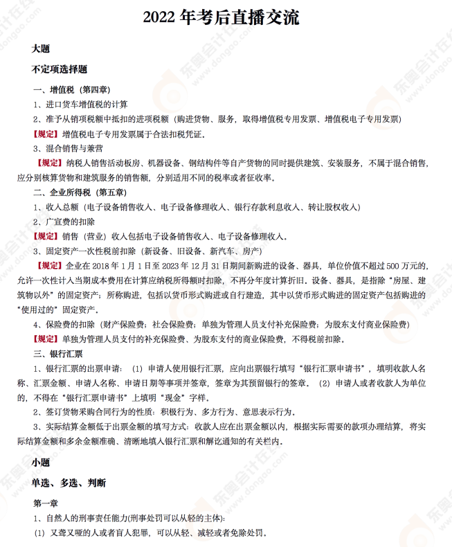
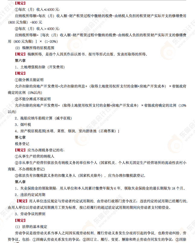
彭婷老師2022年初級會計《經濟法基礎》考后點評第五場
| 2022《初級會計實務》考后點評第五場 | 2022初級會計《經濟法基礎》考后點評第五場 |
2022年初級會計考試第五場已經順利結束,有沒有難度較大的題目,感覺考的如何?彭婷老師也為大家?guī)砹顺跫墪嫛督洕ɑA》第五場考后點評,快來一起來看看吧。
■ 2023年初級輕一書課包,全新升級 ,3款書課包隨心選,立即搶購>>>
■ 初級學員僅需1塊錢成為東奧會員,享3重特權,點擊進入活動入口>>>
■ 推薦:考后點評第四場丨考點總結&考情分析丨名師全程陪考直播丨考試熱點直擊





注:以上內容來自彭婷老師直播
永遠都不要放棄自己,勇往直前,直至成功!祝愿考生們都能取得滿意的成績,順利通過初級會計考試!
(本文為東奧會計在線原創(chuàng)文章,僅供考生學習使用,禁止任何形式的轉載)

津公網安備12010202000755號