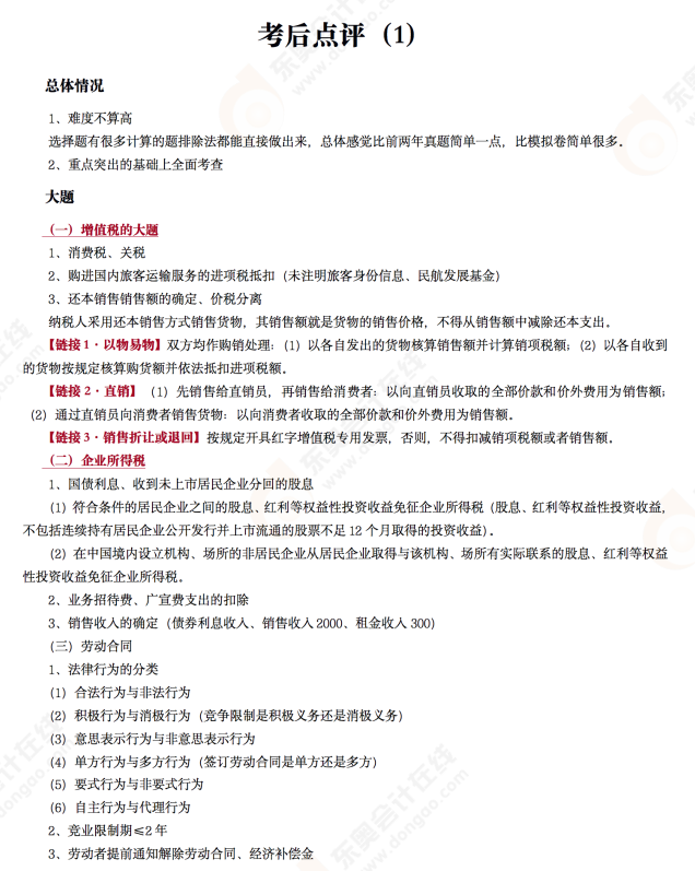
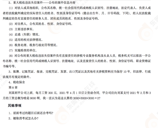
2022年初級會計考試第一場已經順利結束,為幫助考生及時了解第一場考點,黃潔洵老師為大家?guī)砹顺跫墪嫛督洕ɑA》第一場考后點評,趕緊一起來看看吧。
■ 推薦:考點總結&考情分析丨名師陪考直播丨考試熱點直擊丨考試注意事項丨答題技巧
■ 通知:準考證打印丨各地疫情防控通知丨考后估分丨考試備品
■ 活動:23輕一書課包




注:以上內容來自黃潔洵老師直播
不停歇地向前奔跑,只為了看更多的景,走更遠的路。祝愿考生們都能取得滿意的成績,順利通過初級會計考試!
■ 推薦:考后點評第二場 丨考后點評第三場
(本文為東奧會計在線原創(chuàng)文章,僅供考生學習使用,禁止任何形式的轉載)